P溝道MOS管開關電路圖文詳解及工作原理、特點介紹-KIA MOS管
信息來源:本站 日期:2018-08-02
P溝道MOS管工作原理金屬氧化物半導體場效應(MOS)晶體管可分為N溝道與P溝道兩大類,P溝道硅MOS場效應晶體管在N型硅襯底上有兩個P+區,分別叫做源極和漏極,兩極之間不通導,柵極上加有足夠的正電壓(源極接地)時,柵極下的N型硅表面呈現P型反型層,成為銜接源極和漏極的溝道。
P溝道MOS晶體管的空穴遷移率低,因而在MOS晶體管的幾何尺寸和工作電壓絕對值相等的情況下,PMOS晶體管的跨導小于N溝道MOS晶體管。此外,P溝道MOS晶體管閾值電壓的絕對值普通偏高,央求有較高的工作電壓。它的供電電源的電壓大小和極性,與雙極型晶體管——晶體管邏輯電路不兼容。PMOS因邏輯擺幅大,充電放電過程長,加之器件跨導小,所以工作速度更低,在NMOS電路(見N溝道金屬—氧化物—半導體集成電路)呈現之后,多數已為NMOS電路所取代。只是,因PMOS電路工藝簡單,價錢低價,有些中范圍和小范圍數字控制電路仍采用PMOS電路技術。
改動柵壓可以改動溝道中的電子密度,從而改動溝道的電阻。這種MOS場效應晶體管稱為P溝道增強型場效應晶體管。假定N型硅襯底表面不加柵壓就已存在P型反型層溝道,加上恰當的偏壓,可使溝道的電阻增大或減小。這樣的MOS場效應晶體管稱為P溝道耗盡型場效應晶體管。統稱為PMOS晶體管。
正常工作時,P溝道增強型MOS管的襯底必需與源極相連,而漏心極的電壓Vds應為負值,以保證兩個P區與襯底之間的PN結均為反偏,同時為了在襯底頂表面左近構成導電溝道,柵極對源極的電壓Vgs也應為負。
1.Vds≠O的情況導電溝道構成以后,DS間加負向電壓時,那么在源極與漏極之間將有漏極電流Id流通,而且Id隨Vds而增加.Id沿溝道產生的壓降使溝道上各點與柵極間的電壓不再相等,該電壓削弱了柵極中負電荷電場的作用,使溝道從漏極到源極逐漸變窄.當Vds增大到使Vgd=Vgs(TH),溝道在漏極左近呈現預夾斷.
2.導電溝道的構成(Vds=0)當Vds=0時,在柵源之間加負電壓Vgs,由于絕緣層的存在,故沒有電流,但是金屬柵極被補充電而聚集負電荷,N型半導體中的多子電子被負電荷排斥向體內運動,表面留下帶正電的離子,構成耗盡層,隨著G、S間負電壓的增加,耗盡層加寬,當Vgs增大到一定值時,襯底中的空穴(少子)被柵極中的負電荷吸收到表面,在耗盡層和絕緣層之間構成一個P型薄層,稱反型層,這個反型層就構成漏源之間的導電溝道,這時的Vgs稱為開啟電壓Vgs(th),Vgs到Vgs(th)后再增加,襯底表面感應的空穴越多,反型層加寬,而耗盡層的寬度卻不再變化,這樣我們可以用Vgs的大小控制導電溝道的寬度。
PMOS的特性,Vgs小于一定的值就會導通,適合用于源極接VCC時的情況(高端驅動)。需要注意的是,Vgs指的是柵極G與源極S的電壓,即柵極低于電源一定電壓就導通,而非相對于地的電壓。但是因為PMOS導通內阻比較大,所以只適用低功率的情況。大功率仍然使用N溝道MOS管。
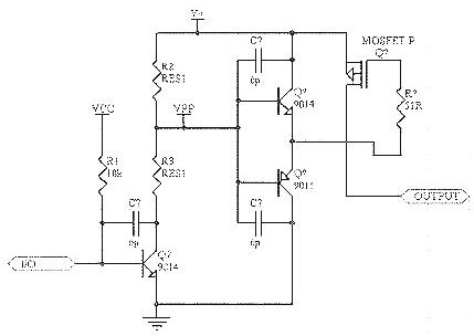
下面電路為P溝道MOS管用作電路切換開關使用電路:

電路分析如下:
p溝道mos管開關電路的開啟條件是VGS電壓為負壓,并且電壓的絕對值大于最低開啟電壓,一般小功率的PMOS管的最小開啟電壓為0.7V左右,假設電池充滿電,電壓為4.2V,VGS=-4.2V,P溝道MOS管是導通的,電路是沒有問題的。當5V電壓時,G極的電壓為5V,S極的電壓為5VV-二極管壓降(0.5左右)=4.5V,PMOS管關段,當沒有5V電壓時,G極電壓下拉為0V,S極的電壓為電池電壓(假設電池充滿電4.2V)-MOS管未導通二極管壓降(0.5V)=3.7,這樣PMOS就導通,二極管壓降就沒有了這樣VGS=-4.2V.PMOS管導通對負載供電。在這里用一個肖特基二極管(SS12)也可以解決這個問題,不過就是有0.3V左右的電壓降。這里使用P溝道MOS管,P溝道MOS管完全導通,內阻比較小,優與肖特基,幾乎沒有壓降。不過下拉電阻使用的有點大,驅動P溝道MOS不需要電流的,只要電壓達到就可以了,可以使用大電阻,減少工作電流,推薦使用10K-100K左右的電阻。
MOS管的工作原理(以N溝道增強型MOS場效應管)它是利用VGS來控制“感應電荷”的多少,以改變由這些“感應電荷”形成的導電溝道的狀況,然后達到控制漏極電流的目的。在制造管子時,通過工藝使絕緣層中出現大量正離子,故在交界面的另一側能感應出較多的負電荷,這些負電荷把高滲雜質的N區接通,形成了導電溝道,即使在VGS=0時也有較大的漏極電流ID。當柵極電壓改變時,溝道內被感應的電荷量也改變,導電溝道的寬窄也隨之而變,因而漏極電流ID隨著柵極電壓的變化而變化。
聯系方式:鄒先生
聯系電話:0755-83888366-8022
手機:18123972950
QQ:2880195519
聯系地址:深圳市福田區車公廟天安數碼城天吉大廈CD座5C1
請搜微信公眾號:“KIA半導體”或掃一掃下圖“關注”官方微信公眾號
請“關注”官方微信公眾號:提供 MOS管 技術幫助